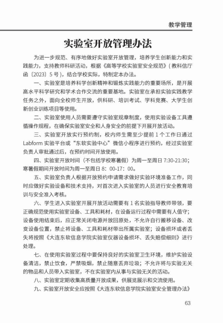
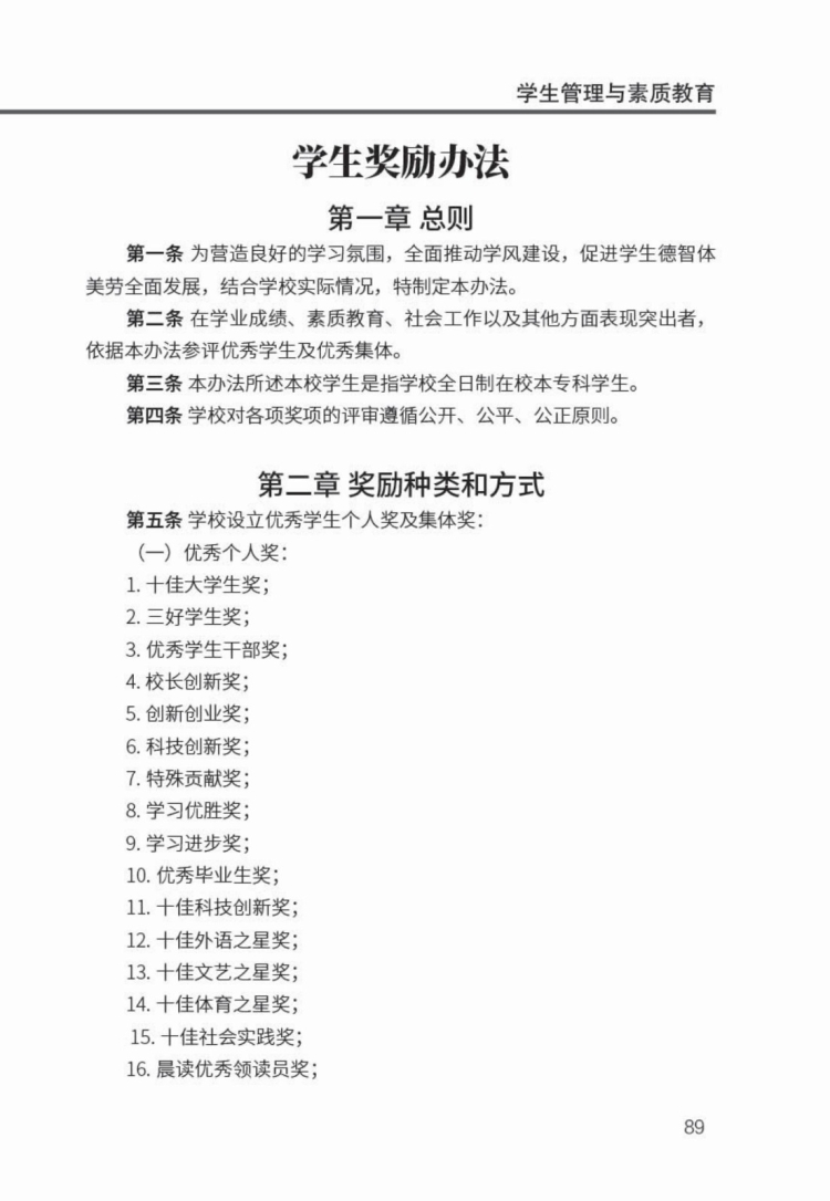
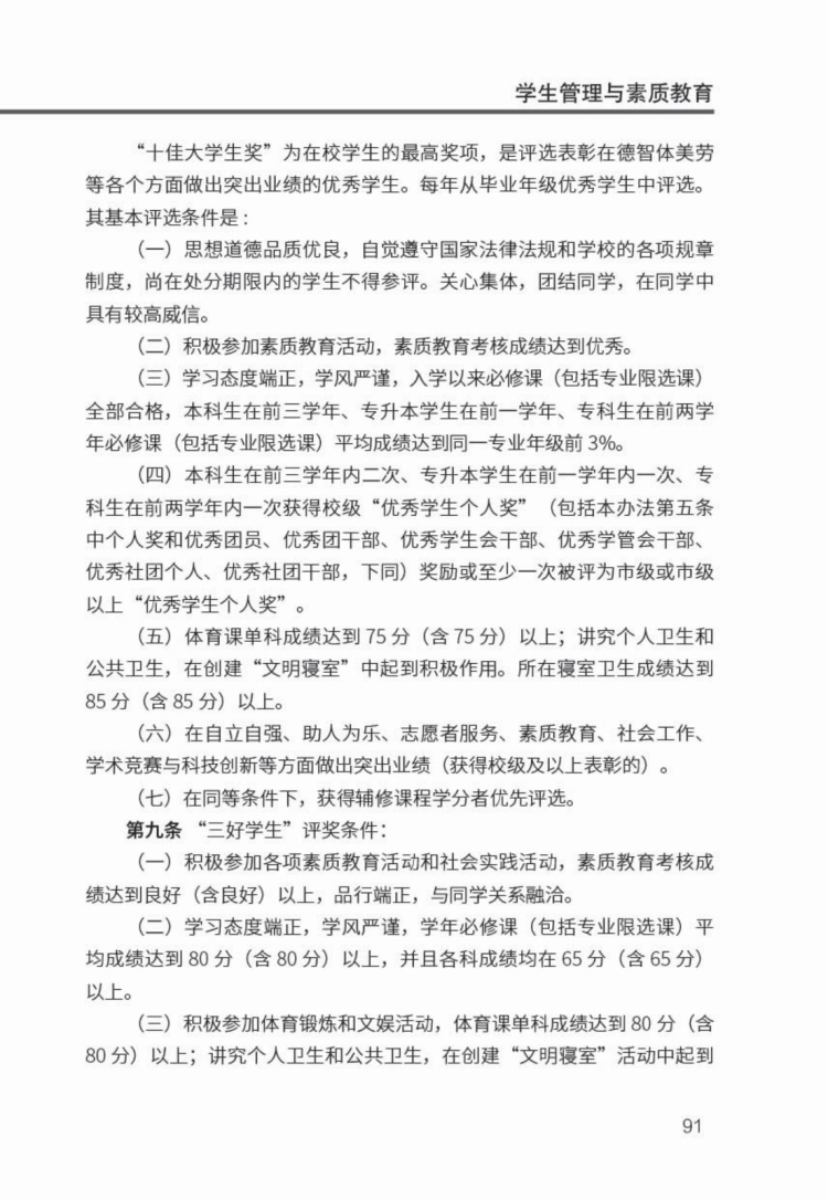
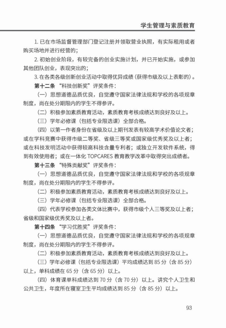
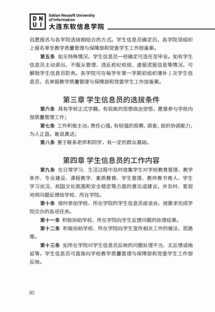
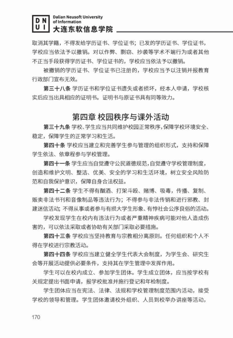
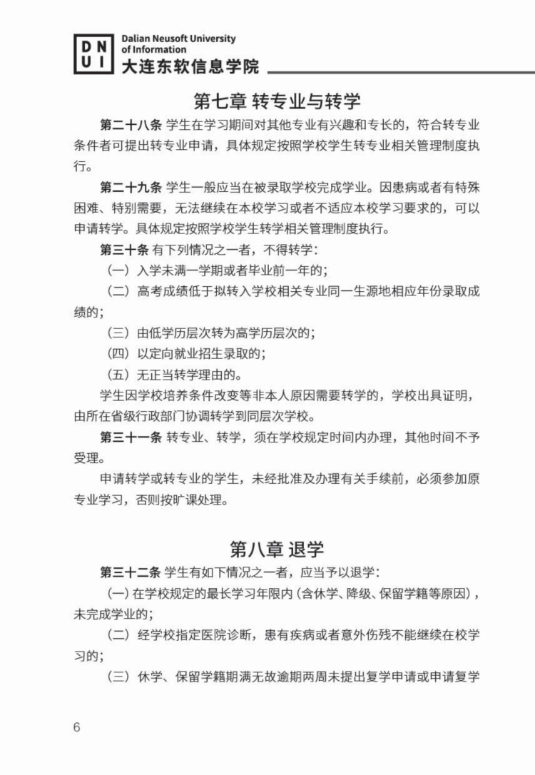
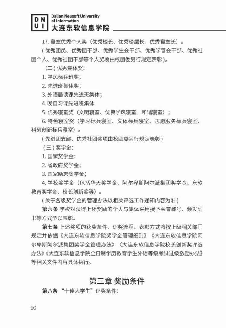
Toggle navigation
欢迎访问本网站!
搜索
学校主页
首页
部门概况
部门简介
组织机构
联系我们
新闻公告
工作动态
通知公告
教育管理
教育管理
奖励资助
奖励资助
心理健康
心理健康
规章制度
规章制度
资料下载
文档下载
其他下载
首页
部门概况
新闻公告
教育管理
奖励资助
心理健康
规章制度
资料下载
首页
>
资料下载
>
文档下载
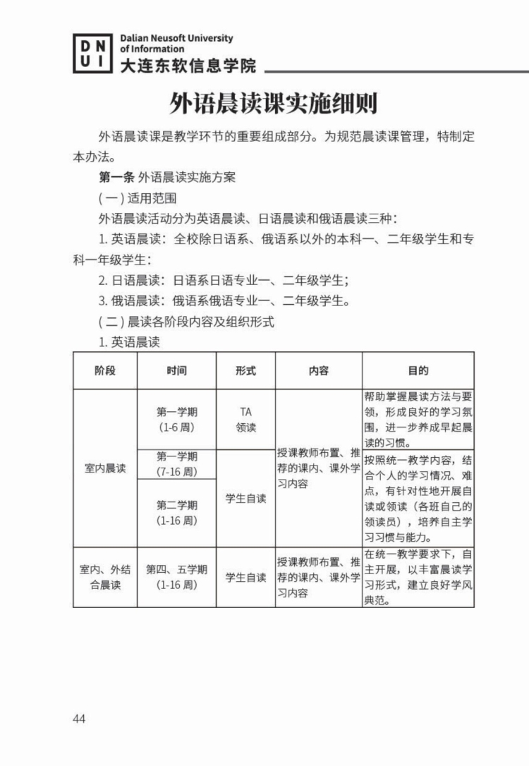
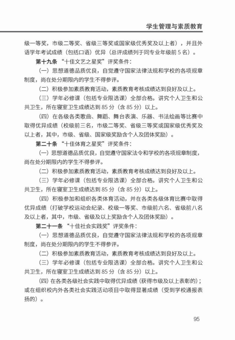
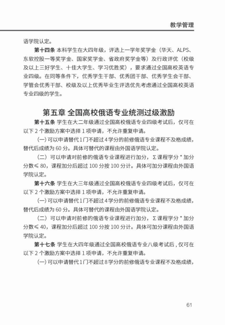
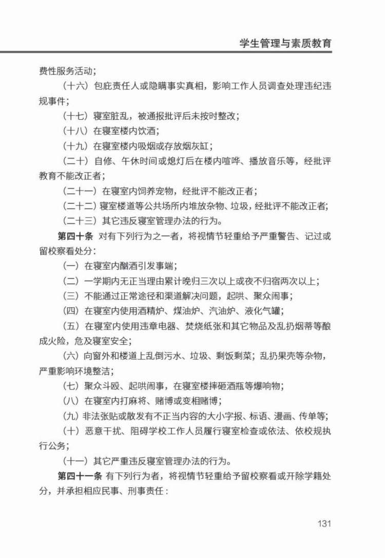
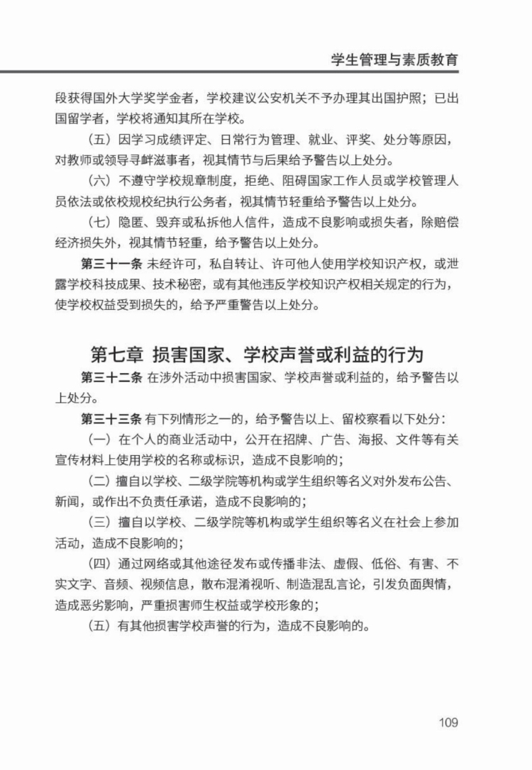
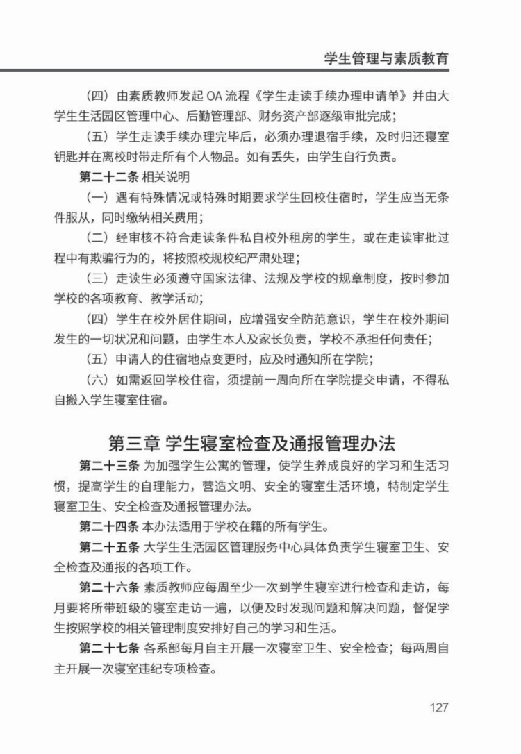
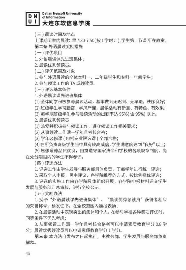
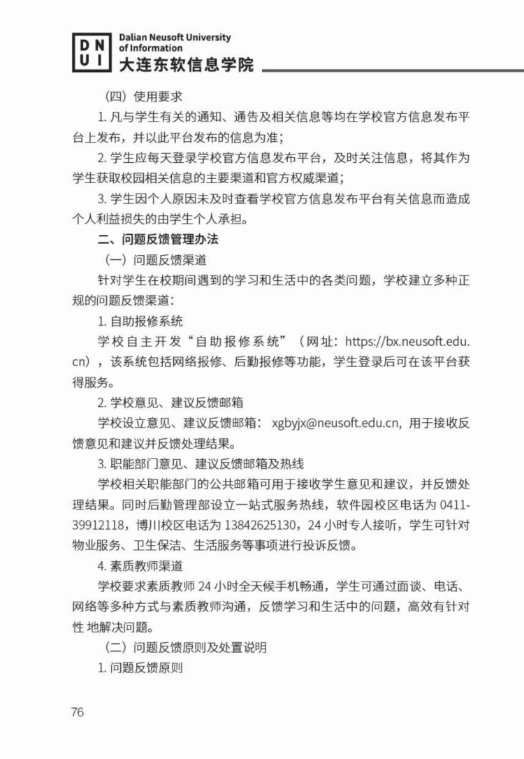
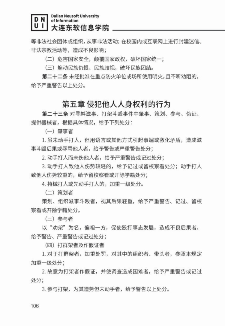
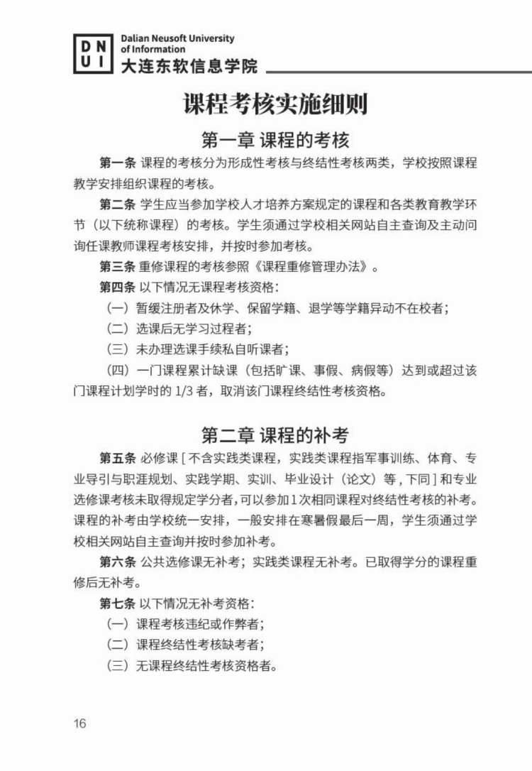
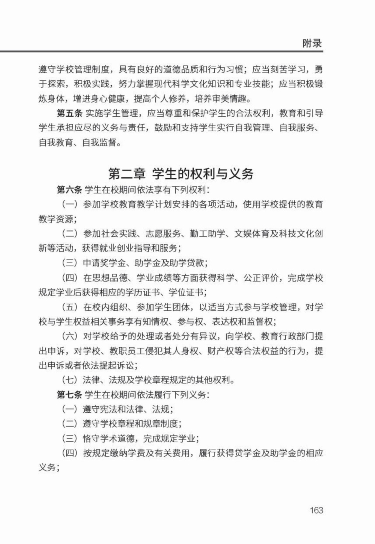
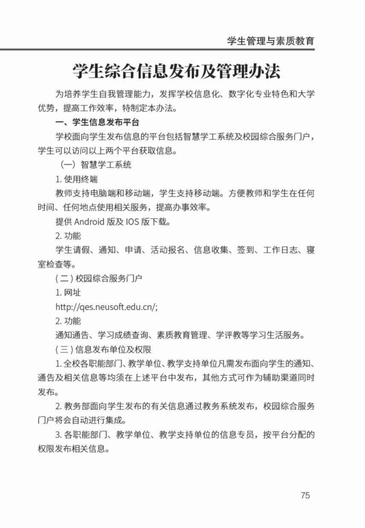
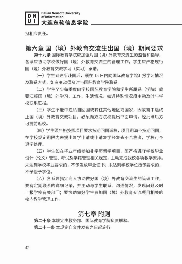
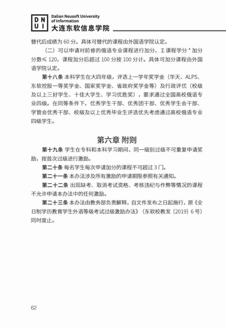
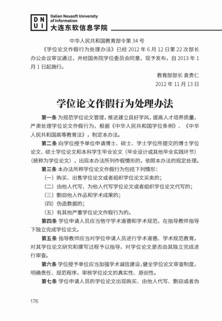
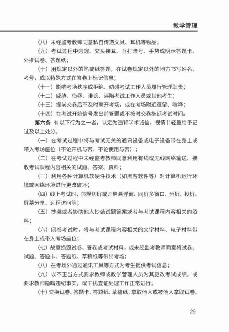
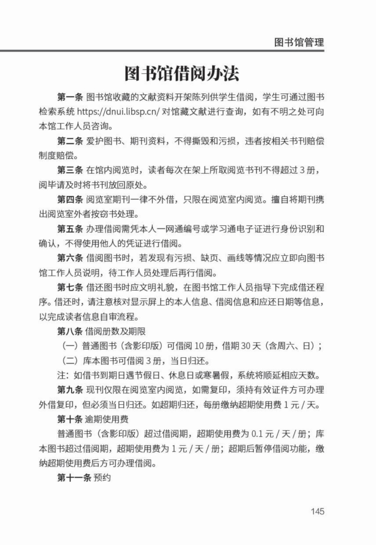
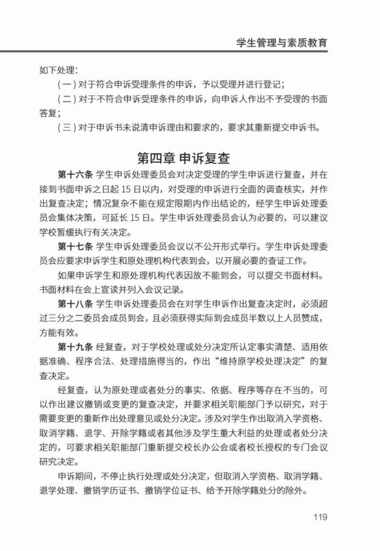
2025版《学生手册》
日期:2025-09-01 作者:党委学生工作部 来源: 浏览量:
4
操作>>
【
收藏本页
】
上一篇:
大学生医保参保指南(2026版)
下一篇:
2024版《学生手册》
返回首页
关闭页面